Published September 1, 2022
                      
                       | Version v1
                    
                    
                      
                        
                          Figure
                        
                      
                      
                        
                          
                        
                        
                          Open
                        
                      
                    
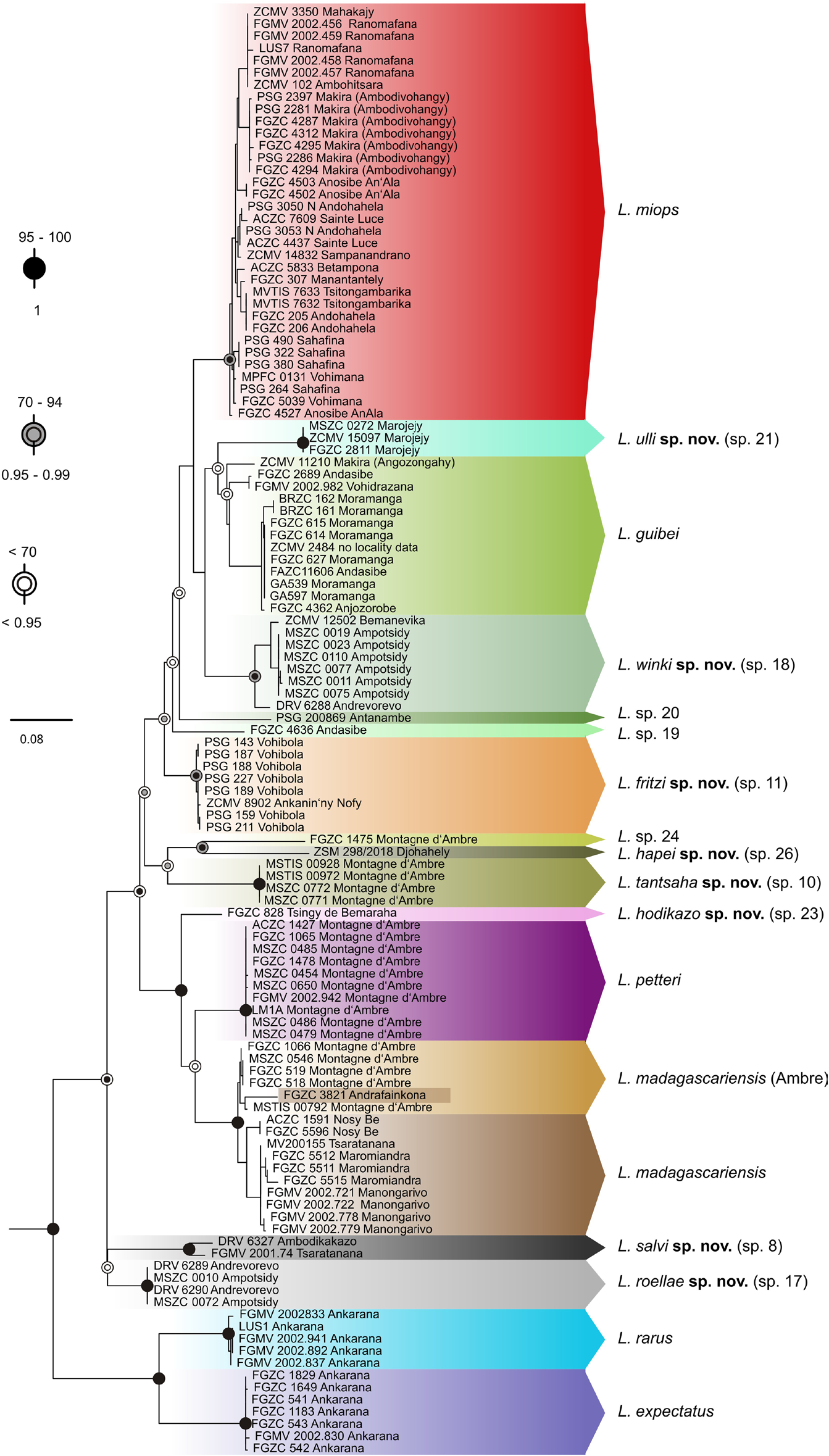
                  FIGURE 1. Majority-rule consensus tree from a in Integrative revision of the Lygodactylus madagascariensis group reveals an unexpected diversity of little brown geckos in Madagascar's rainforest
Creators
- 1. Institut de Systématique, Évolution, Biodiversité (ISYEB), Muséum national d'Histoire Naturelle, CNRS, Sorbonne Université, EPHE, Université des Antilles, Paris, France
- 2. CIBIO, Centro de Investigação em Biodiversidade e Recursos Genéticos, InBIO Laboratório Associado, Campus de Vairão, Universidade do Porto, 4485-661 Vairão, Portugal & Departamento de Biologia, Faculdade de Ciências, Universidade do Porto, 4099-002 Porto, Portugal & BIOPOLIS Program in Genomics, Biodiversity and Land Planning, CIBIO, Campus de Vairão, 4485-661 Vairão, Portugal acrottini@cibio.up.pt; https://orcid.org/0000-0002-8505-3050
- 3. Faculty of Biology / Biologiedidaktik, University Bielefeld, Universitätsstrasse 25, 33615 Bielefeld, Germany sebastiangehring@web.de; https://orcid.org/0000-0002-8266-2184
- 4. Mention Zoologie et Biodiversité Animale, Université d'Antananarivo, BP 906, Antananarivo, 101 Madagascar
Description
      FIGURE 1. Majority-rule consensus tree from a Maximum likelihood analysis based on 537 bp of the mitochondrial 16S rRNA gene, for all available samples of the Lygodactylus madagascariensis group. Outer circles of different color mark categories of bootstrap branch support as indicated, inner circles of different color mark categories of Posterior Probability support from a separate Bayesian analysis. Missing circles on the backbone of clade A5 indicate different topology in the ML and BI analysis. Colors correspond to species-level lineages delimited by the ASAP partition with lowest ASAP score, with two exceptions: (i) L. madagascariensis samples from Montagne d'Ambre are shown as different clusters to better illustrate its co-occurrence with other lineages at this site, as well as patterns of allele sharing in the nuclear encoded genes (Fig. 2); (ii) the three uppermost samples of L. guibei were defined by ASAP as separate lineage but are here considered as conspecific with L. guibei in a preliminary way.
    
  Notes
Files
      
        figure.png
        
      
    
    
      
        Files
         (1.8 MB)
        
      
    
    | Name | Size | Download all | 
|---|---|---|
| md5:80f2a94dd43edf192b1fbf01d926606f | 1.8 MB | Preview Download | 
Linked records
Additional details
Related works
- Is part of
- Journal article: 10.11646/zootaxa.5179.1.1 (DOI)
- Journal article: urn:lsid:plazi.org:pub:73324666132ABF3BFFBFFF86FF934233 (LSID)
- Journal article: http://publication.plazi.org/id/73324666132ABF3BFFBFFF86FF934233 (URL)
- Journal article: https://zenodo.org/record/7040745 (URL)