Published February 10, 2021 | Version v1
Figure Open

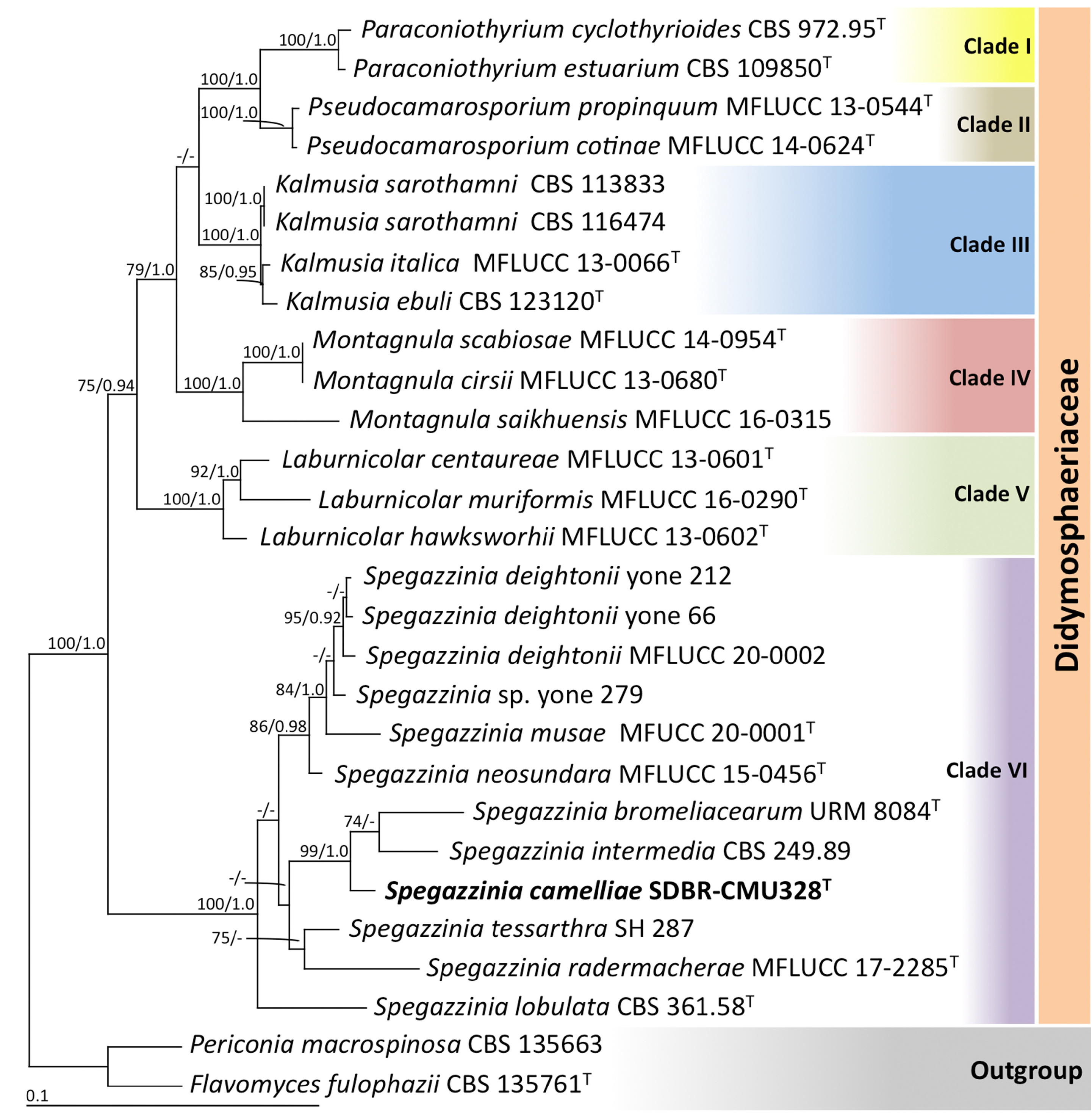
FIGURE 1 in Spegazzinia camelliae sp. nov. (Didymosphaeriaceae, Pleosprales), a new endophytic fungus from northern Thailand

  • 1. Department of Biology, Faculty of Science, Chiang Mai University, Chiang Mai, 50200, Thailand. & Research Center of Microbial Diversity and Sustainable Utilization, Chiang Mai University, Chiang Mai 50200, Thailand. & suwan_461@hotmail.com; https://orcid.org/0000-0002-2653-1913
  • 2. Department of Biology, Faculty of Science, Chiang Mai University, Chiang Mai, 50200, Thailand. & Research Center of Microbial Diversity and Sustainable Utilization, Chiang Mai University, Chiang Mai 50200, Thailand. & jaturong_yai@hotmail.com; https://orcid.org/0000-0002-3673-6541
  • 3. Department of Biology, Faculty of Science, Chiang Mai University, Chiang Mai, 50200, Thailand. & Research Center of Microbial Diversity and Sustainable Utilization, Chiang Mai University, Chiang Mai 50200, Thailand. & Academy of Science, The Royal Society of Thailand, Bangkok 10300, Thailand. & scboi009@gmail.com; https://orcid.org/0000-0002-6485-414X

Description

FIGURE 1. Phylogram derived from maximum likelihood (RAxML) analysis of the combined SSU, ITS, LSU and tef1 sequence dataset of 28 taxa. Sequences of Flavomyces fulophazii and Periconia macrospinosa were used as outgroup. The numbers above branches represent maximum likelihood bootstrap percentages (left) and Bayesian posterior probabilities (right). Bootstrap values ≥ 70% and Bayesian posterior probabilities ≥ 0.90 are shown. The scale bar represents the expected number of nucleotide substitutions per site. Sequences of fungal species obtained in this study are in bold. The superscript "T" means type strains.

Notes

Published as part of Suwannarach, Nakarin, Kumla, Jaturong & Lumyong, Saisamorn, 2021, Spegazzinia camelliae sp. nov. (Didymosphaeriaceae, Pleosprales), a new endophytic fungus from northern Thailand, pp. 117-128 in Phytotaxa 483 (2) on page 121, DOI: 10.11646/phytotaxa.483.2.4, http://zenodo.org/record/5420626

Files

figure.png

Files (2.4 MB)

Name Size Download all
md5:adb1ad548be1d732f03d56788bbf197d
2.4 MB Preview Download

Linked records

Additional details

Related works

Is part of
Journal article: 10.11646/phytotaxa.483.2.4 (DOI)
Journal article: urn:lsid:plazi.org:pub:A029FFC3FFE9130D2327510FFFA8FFC8 (LSID)
Journal article: http://publication.plazi.org/id/A029FFC3FFE9130D2327510FFFA8FFC8 (URL)
Journal article: https://zenodo.org/record/5420626 (URL)