Published December 31, 2007 | Version v1
Figure Open

FIGURE 10 in The Culicidae (Diptera): a review of taxonomy, classification and phylogeny *

Description

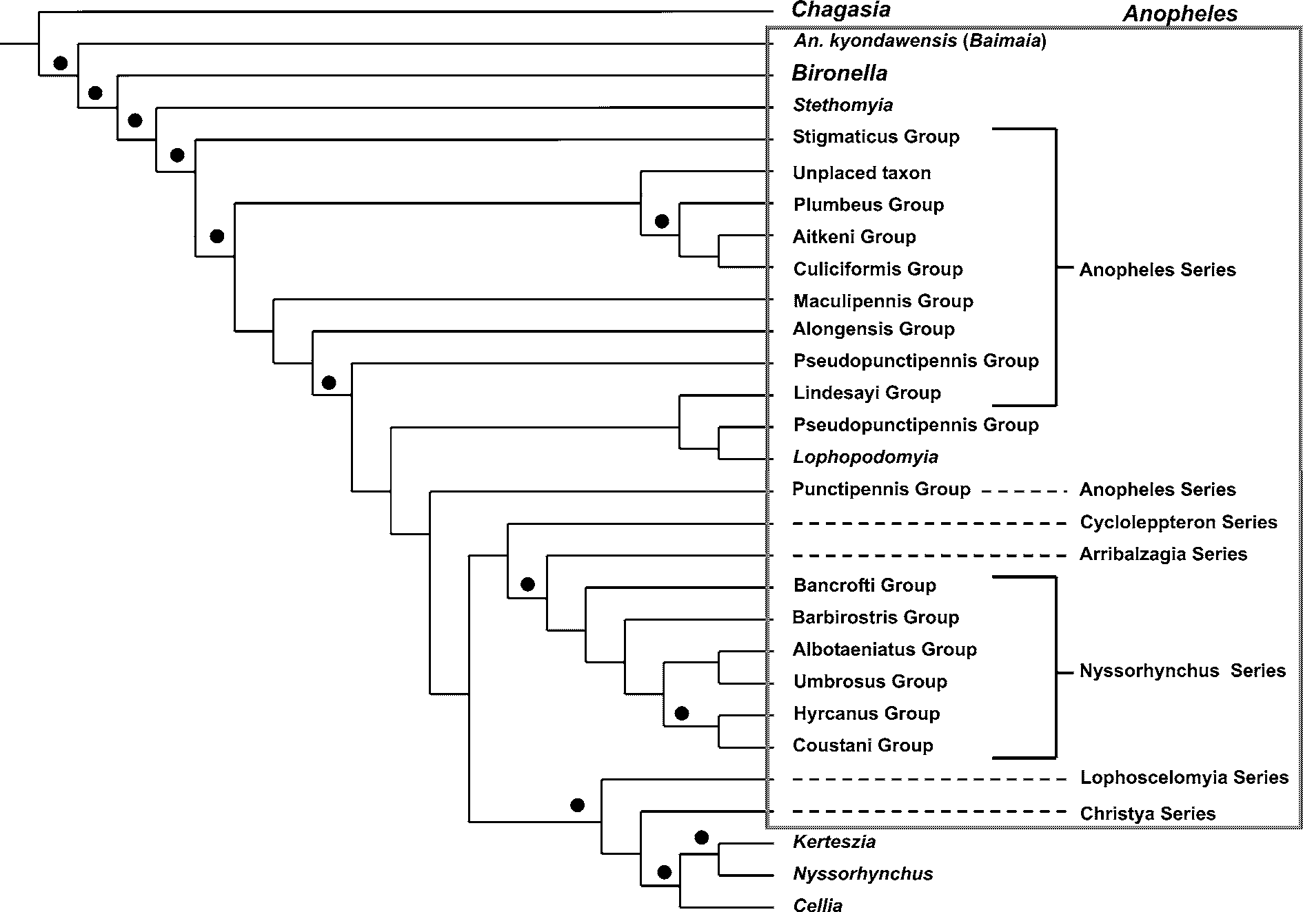
FIGURE 10. Phylogeny of Anophelinae based on morphology (modified from Harbach & Kitching, 2005): strict consensus tree from implied weighting analysis (K=1) of 66 anopheline species and 167 anatomical characters. Filled circles indicate Bremer support values greater than 0.8.

Notes

Published as part of Harbach, Ralph E., 2007, The Culicidae (Diptera): a review of taxonomy, classification and phylogeny *, pp. 591-638 in Zootaxa 1668 on page 610, DOI: 10.5281/zenodo.180118

Files

figure.png

Files (55.3 kB)

Name Size Download all
md5:4168df8868d1db61b2a9ee6d1f72da19
55.3 kB Preview Download

Linked records

Additional details

Related works

Is part of
Journal article: 10.5281/zenodo.180118 (DOI)
Journal article: urn:lsid:plazi.org:pub:9518515FFFD4FF97FFEFFFC2FFE9E940 (LSID)
Journal article: http://publication.plazi.org/id/9518515FFFD4FF97FFEFFFC2FFE9E940 (URL)