There is a newer version of the record available.

Published July 13, 2024 | Version v3
Dataset Open

Impact of public health expenditure on malnutrition among Peruvians during the period 2010-2020: A panel data analysis

Description

Background: The study analyzes the impact of public health spending on malnutrition among Peruvians, using data from the National Household Survey, the Central Reserve Bank of Peru, the National Institute of Statistics and Informatics and the Ministry of Economy and Finance from 2010. -2020. Previous studies have revealed the existing relationship of health spending with the reduction of malnutrition.

Methods: A quantitative approach is considered, with an explanatory type of research using panel data methodology considering the bidimensionality of the data, which allows quantifying this effect for the Peruvian case using the National Household Survey, data from the Central Reserve Bank of Peru, as well as information from the National Institute of Statistics and Informatics and the Transparency Portal of the Ministry of Economy and Finance in the period 2010-2020.

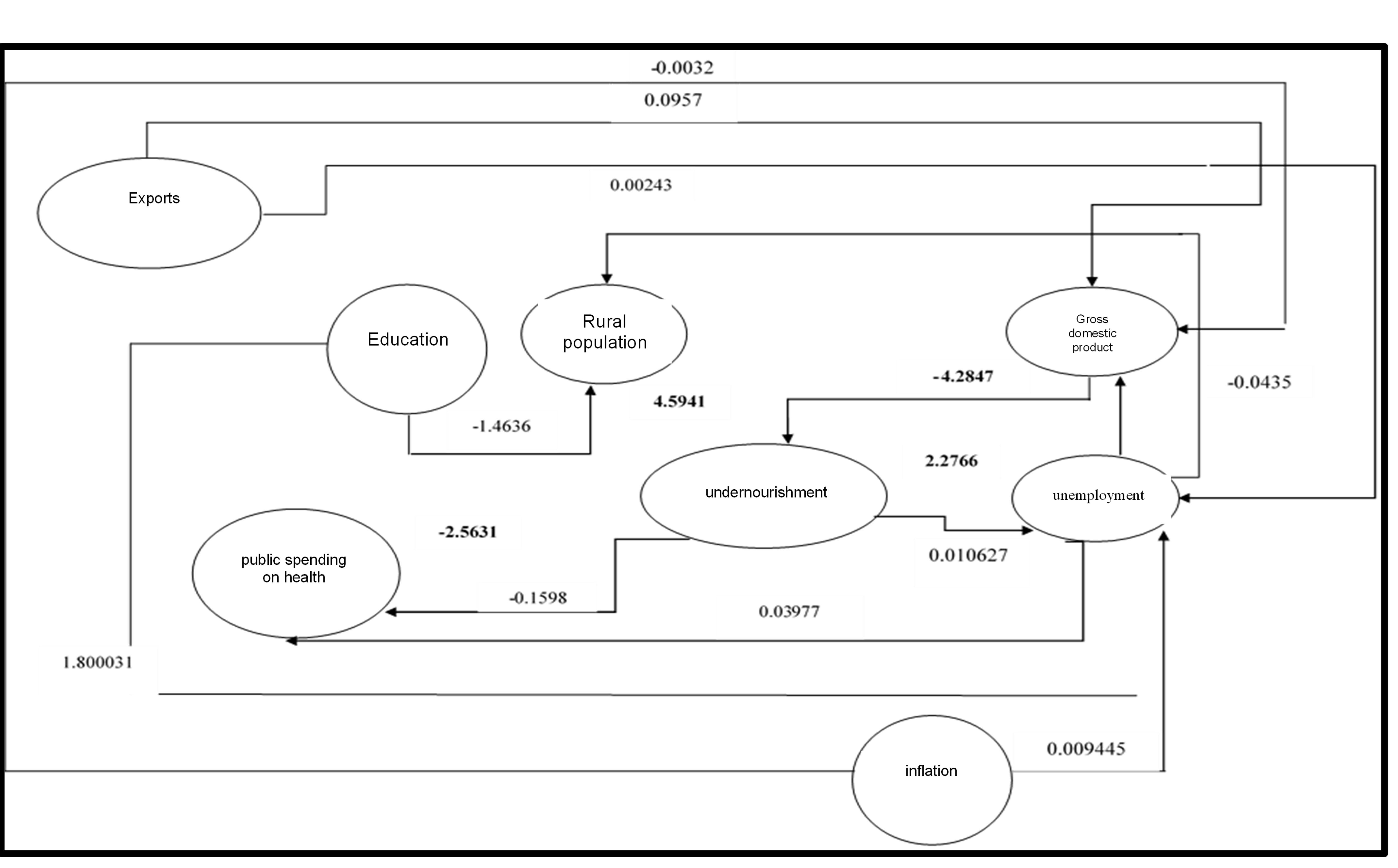
Results: The results show that public expenditure on health has a negative relationship with malnutrition; the rural sector has a positive relationship with malnutrition given the limitations present for access to adequate food. Similarly, the unemployment rate shows a positive relationship with malnutrition, given that being unemployed leads to a higher cause of malnutrition in the population, and the gross domestic product has a negative relationship with malnutrition, given that greater economic growth produces an impact on reducing malnutrition, with the greatest impact being on the rural population and the gross domestic product.

Conclusions: In the analysis period 2010-2020 in Peru, based on the panel data analysis, the impact of public health expenditure on reducing malnutrition is observed in 10 departments, achieving a reduction in malnutrition; while in 14 departments, this indicator has not been reduced.

Files

Figure 1.Impact of Public Health Expenditure on Malnutrition by Department.png

Files (2.4 MB)

Name Size Download all
md5:dd53b82bb5e02db2af6ec63be8af9bb6
100.1 kB Preview Download
md5:6b09cf288f03a6d72da0c108a4647d0d
962.3 kB Preview Download
md5:9e10038fa57cfaec62b41394fc21ca8f
284.2 kB Download
md5:c4ed777a8a2b2f3352d30b80741d52f6
636.8 kB Preview Download
md5:00fcd10f2fd223db5fa40ca3dc5c171d
241.2 kB Preview Download
md5:02b1f64ed167e370d6b8cb829ea6ee27
139.2 kB Preview Download

Additional details

Dates

Available
2024-06-24